Period
May 2025 ~ Present
Role
UX Design Lead
Tool
Figma
Industry
Education
Please note that due to service copyright and security reasons, the actual service name and some content in this project have been modified.
Project Overview
TOPIK simulated exam is an integrated mock exam platform designed for international students currently enrolled in Korean universities preparing for the TOPIK (Test of Proficiency in Korean).
I led the UX design for the student-facing platform, delivering a realistic, stress-free mock test flow that directly mirrors the actual TOPIK environment.
Background
Over 200,000 international students currently study in Korea, and TOPIK has become a crucial requirement for graduation and employment.Yet most preparation still relies on textbooks and lectures, offering no way to practice real test conditions such as timing, navigation, or interface familiarity.TOPIK simulated exam addresses this gap by providing a realistic, web-based mock exam that helps students gain confidence through repeated exposure to an authentic test environment.
200,000
International students in Korea
Problem Statement
International students in Korean universities lack a realistic way to practice for the TOPIK exam, making it difficult to build confidence and effective test strategies.
Goal
To design a realistic and user-friendly mock test platform that helps international students build confidence and improve TOPIK readiness through repeated practice.
Ideate
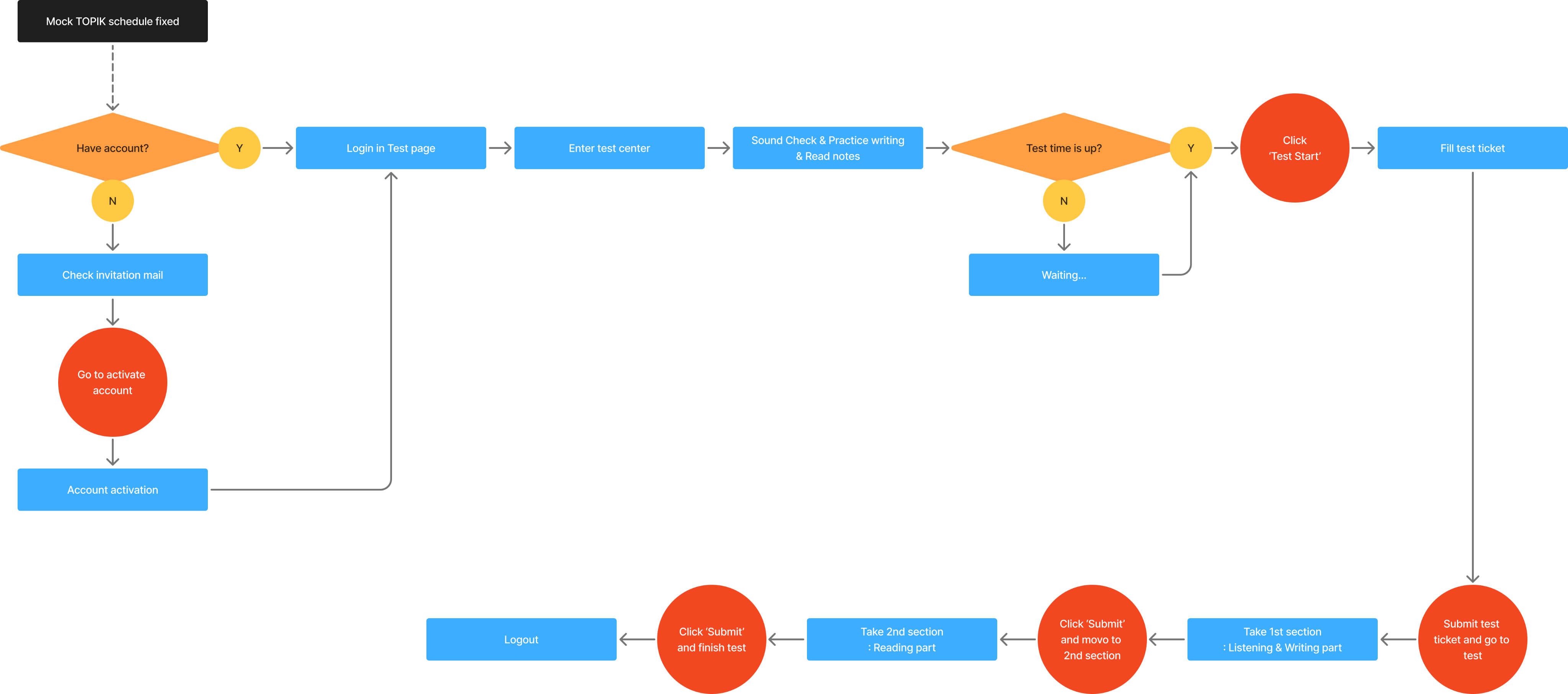
User Flow
While the service moves away from the paper-based format of the official TOPIK exam, the goal was to recreate a familiar, realistic test experience.
The user flow was designed by referencing the official TOPIK procedures while incorporating the strengths of a digital platform — including user account activation, AI-based score analysis reports, and automated test registration reminders.


Challenge & Solution
1. Designing the Interface for Maximum Realism and Experience
Challenge
The primary goal was to provide foreign students with extensive TOPIK practice opportunities while maximizing the real-world exam experience through a highly similar environment.

< Actual TOPIK Exam OMR Card >
Solution

2. Adapting the Writing Section to a Digital Environment
Challenge
Although the TOPIK II Writing section requires handwritten answers in the actual test, students using the mock exam had to type their answers onto a digital

< Actual TOPIK Exam OMR Card >
Solution
A 'Digital Manuscript Input Practice Feature' was added. This allows students to practice using the digital grid format before entering the actual mock exam page.

Mid-fi Wireframe
Login & Access Control
The login system was designed to ensure that each university can host its own tests while limiting access strictly to enrolled students. Test takers receive a temporary password issued by the organizer, which verifies eligibility and grants access to the mock exam.
Test Onboarding
To ease the transition from the paper-based TOPIK to a digital format, the onboarding flow closely reflects the real exam experience. Students can check listening audio, test the writing manuscript tool, and complete the application form in a way that feels familiar yet optimized for computer use.
Test Page
The Test page was designed to minimize the gap between paper and digital formats, helping students focus on practice. The question layout mirrors the actual TOPIK structure, complemented by a digital OMR on the right and a remaining-time indicator to simulate real exam pressure.
Mobile Page
After completing the test, students can review their scores through the mobile app. An upcoming AI analysis feature will identify weaknesses and offer personalized study recommendations to support continuous improvement.

Expected Impacts
Improved Exam Readiness
Repeated exposure to a TOPIK-like interface and timed test environment is expected to help students become more familiar with the test structure and improve their real exam readiness.
Better Retention of Exam Strategies
Continuous practice with the same flow and layout as the official TOPIK exam strengthens memory of task patterns, enabling smoother performance during the real test.
Reduced Test Anxiety
A clean, focused interface minimizes distractions and is expected to lower perceived test stress, providing a psychologically safe environment for practice.
Increased Practice Engagement
A realistic digital test experience encourages students to practice more frequently and maintain consistent study habits.

Period
May 2025 ~ Present
Role
UX Design Lead
Tool
Figma
Industry
Education
Please note that due to service copyright and security reasons, the actual service name and some content in this project have been modified.
Project Overview
TOPIK simulated exam is an integrated mock exam platform designed for international students currently enrolled in Korean universities preparing for the TOPIK (Test of Proficiency in Korean).
I led the UX design for the student-facing platform, delivering a realistic, stress-free mock test flow that directly mirrors the actual TOPIK environment.
Background
Over 200,000 international students currently study in Korea, and TOPIK has become a crucial requirement for graduation and employment.Yet most preparation still relies on textbooks and lectures, offering no way to practice real test conditions such as timing, navigation, or interface familiarity.TOPIK simulated exam addresses this gap by providing a realistic, web-based mock exam that helps students gain confidence through repeated exposure to an authentic test environment.
200,000
International students in Korea
Problem Statement
International students in Korean universities lack a realistic way to practice for the TOPIK exam, making it difficult to build confidence and effective test strategies.
Goal
To design a realistic and user-friendly mock test platform that helps international students build confidence and improve TOPIK readiness through repeated practice.
Ideate
User Flow
While the service moves away from the paper-based format of the official TOPIK exam, the goal was to recreate a familiar, realistic test experience.
The user flow was designed by referencing the official TOPIK procedures while incorporating the strengths of a digital platform — including user account activation, AI-based score analysis reports, and automated test registration reminders.


Challenge & Solution
1. Designing the Interface for Maximum Realism and Experience
Challenge
The primary goal was to provide foreign students with extensive TOPIK practice opportunities while maximizing the real-world exam experience through a highly similar environment.

< Actual TOPIK Exam OMR Card >
Solution

2. Adapting the Writing Section to a Digital Environment
Challenge
Although the TOPIK II Writing section requires handwritten answers in the actual test, students using the mock exam had to type their answers onto a digital

< Actual TOPIK Exam OMR Card >
Solution
A 'Digital Manuscript Input Practice Feature' was added. This allows students to practice using the digital grid format before entering the actual mock exam page.

Mid-fi Wireframe
Login & Access Control
The login system was designed to ensure that each university can host its own tests while limiting access strictly to enrolled students. Test takers receive a temporary password issued by the organizer, which verifies eligibility and grants access to the mock exam.
Test Onboarding
To ease the transition from the paper-based TOPIK to a digital format, the onboarding flow closely reflects the real exam experience. Students can check listening audio, test the writing manuscript tool, and complete the application form in a way that feels familiar yet optimized for computer use.
Test Page
The Test page was designed to minimize the gap between paper and digital formats, helping students focus on practice. The question layout mirrors the actual TOPIK structure, complemented by a digital OMR on the right and a remaining-time indicator to simulate real exam pressure.
Mobile Page
After completing the test, students can review their scores through the mobile app. An upcoming AI analysis feature will identify weaknesses and offer personalized study recommendations to support continuous improvement.

Expected Impacts
Improved Exam Readiness
Repeated exposure to a TOPIK-like interface and timed test environment is expected to help students become more familiar with the test structure and improve their real exam readiness.
Better Retention of Exam Strategies
Continuous practice with the same flow and layout as the official TOPIK exam strengthens memory of task patterns, enabling smoother performance during the real test.
Reduced Test Anxiety
A clean, focused interface minimizes distractions and is expected to lower perceived test stress, providing a psychologically safe environment for practice.
Increased Practice Engagement
A realistic digital test experience encourages students to practice more frequently and maintain consistent study habits.

Period
May 2025 ~ Present
Role
UX Design Lead
Tool
Figma
Industry
Education
Please note that due to service copyright and security reasons, the actual service name and some content in this project have been modified.
Project Overview
TOPIK simulated exam is an integrated mock exam platform designed for international students currently enrolled in Korean universities preparing for the TOPIK (Test of Proficiency in Korean).
I led the UX design for the student-facing platform, delivering a realistic, stress-free mock test flow that directly mirrors the actual TOPIK environment.
Background
Over 200,000 international students currently study in Korea, and TOPIK has become a crucial requirement for graduation and employment.Yet most preparation still relies on textbooks and lectures, offering no way to practice real test conditions such as timing, navigation, or interface familiarity.TOPIK simulated exam addresses this gap by providing a realistic, web-based mock exam that helps students gain confidence through repeated exposure to an authentic test environment.
200,000
International students in Korea
Problem Statement
International students in Korean universities lack a realistic way to practice for the TOPIK exam, making it difficult to build confidence and effective test strategies.
Goal
To design a realistic and user-friendly mock test platform that helps international students build confidence and improve TOPIK readiness through repeated practice.
Ideate
User Flow
While the service moves away from the paper-based format of the official TOPIK exam, the goal was to recreate a familiar, realistic test experience.
The user flow was designed by referencing the official TOPIK procedures while incorporating the strengths of a digital platform — including user account activation, AI-based score analysis reports, and automated test registration reminders.


Challenge & Solution
1. Designing the Interface for Maximum Realism and Experience
Challenge
The primary goal was to provide foreign students with extensive TOPIK practice opportunities while maximizing the real-world exam experience through a highly similar environment.

< Actual TOPIK Exam OMR Card >
Solution

2. Adapting the Writing Section to a Digital Environment
Challenge
Although the TOPIK II Writing section requires handwritten answers in the actual test, students using the mock exam had to type their answers onto a digital

< Actual TOPIK Exam OMR Card >
Solution
A 'Digital Manuscript Input Practice Feature' was added. This allows students to practice using the digital grid format before entering the actual mock exam page.

Mid-fi Wireframe
Login & Access Control
The login system was designed to ensure that each university can host its own tests while limiting access strictly to enrolled students. Test takers receive a temporary password issued by the organizer, which verifies eligibility and grants access to the mock exam.
Test Onboarding
To ease the transition from the paper-based TOPIK to a digital format, the onboarding flow closely reflects the real exam experience. Students can check listening audio, test the writing manuscript tool, and complete the application form in a way that feels familiar yet optimized for computer use.
Test Page
The Test page was designed to minimize the gap between paper and digital formats, helping students focus on practice. The question layout mirrors the actual TOPIK structure, complemented by a digital OMR on the right and a remaining-time indicator to simulate real exam pressure.
Mobile Page
After completing the test, students can review their scores through the mobile app. An upcoming AI analysis feature will identify weaknesses and offer personalized study recommendations to support continuous improvement.

Expected Impacts
Improved Exam Readiness
Repeated exposure to a TOPIK-like interface and timed test environment is expected to help students become more familiar with the test structure and improve their real exam readiness.
Better Retention of Exam Strategies
Continuous practice with the same flow and layout as the official TOPIK exam strengthens memory of task patterns, enabling smoother performance during the real test.
Reduced Test Anxiety
A clean, focused interface minimizes distractions and is expected to lower perceived test stress, providing a psychologically safe environment for practice.
Increased Practice Engagement
A realistic digital test experience encourages students to practice more frequently and maintain consistent study habits.
