Period
March 2025 ~ Present
Role
UX Design Lead
Tool
Figma
Industry
Mental Care
Please note that due to service copyright and security reasons, the actual service name and some content in this project have been modified.

PROJECT OVERVIEW
mind talk Ai is an AI-based mental wellness coaching service designed to help users transform daily anxiety and negative self-talk into healthy mental habits, specifically targeting individuals struggling with traditional self-care methods like writing or meditation.
DEFINE
Problem Statement
People frequently fall into cycles of anxiety, worry, and negative self-talk in their daily lives — a major barrier to maintaining emotional well-being.
Goal
The solution aims to transform negative inner dialogues into positive self-conversations, enabling users to build a sustainable emotional care routine.
IDEATE
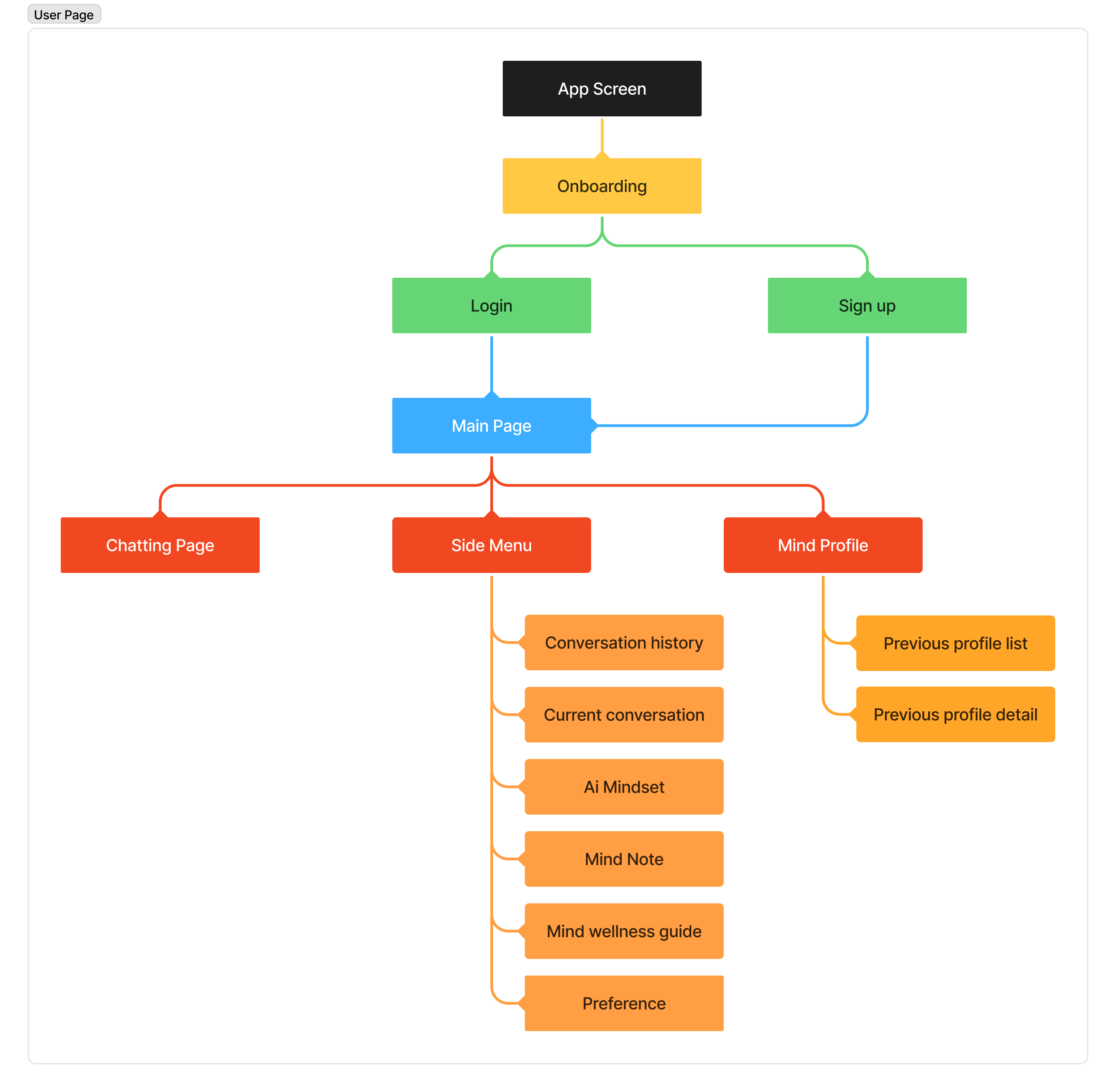
User Page
I designed the core service experience around an intuitive chat UI to create a natural conversation environment, fulfilling the client's key requirement for a "conversational AI concept.”

Admin Page
Intuitive Data Dashboard: I implemented a dashboard that visualizes key metrics, allowing operators to grasp complex data at a glance and gain insights into the service.
Easy Prompt Management System: I designed a system that allows operators to easily manage and test AI prompts, which are the core of the service's features. This ensures continuous content quality and management.

CHALLENGE & SOLUTION
1. Maximizing Chat Immersion Strategy
Challenge
Prioritizing chat immersion as the core service value while mitigating distraction from secondary features (Mindset, Note, Check-Up).
Solution
To resolve information overload on the chat screen, all secondary functions were consolidated into the Hamburger Menu.

2. Input Environment Flexibility based on User Flow
Challenge
During the mandatory Mental Check-Up, the message input field was unnecessarily visible, distracting users from the required multiple-choice (1-5 point) selection task.
Solution
The message input field was designed to automatically hide during the Check-Up flow.

3. Maximizing Admin Page Efficiency
Challenge
Ensuring efficiency for managing a vast amount of prompts (over 365 daily questions, 6+ personalities and etc.) was critical.
Solution
The Admin Page was structured for optimal prompt management by using Side Navigation (LNB) to categorize prompt types and Tabs within each category to streamline edit/update operations.

Wireframe
Onboarding
I designed an intuitive and step-by-step onboarding process to help users begin a personalized AI coaching experience.

Chatting
I designed an intuitive chat UI to provide a natural conversation experience, helping users feel as though they are having an intimate dialogue with their other self.

Mental Check-Up
The monthly Mental Check-Up is a user self-assessment service.
It was designed with a multiple-choice format for nine questions, which eliminates unnecessary chat interactions and allows users to participate more conveniently.

Admin Page
The complexity of managing numerous types of questions and AI prompts required a highly efficient solution. I designed an intuitive dashboard that allows operators to seamlessly add, edit, and delete core content, directly addressing the complex nature of prompt and content management.
Test Center
A simulation tool for administrators to test and fine-tune AI responses before they are deployed.
EXPECTED IMPACT
User Experience & Emotional Safety
Users struggling with honest emotional expression can naturally communicate in a comfortable, friend-like chat environment, enabling them to build self-awareness and find emotional relief.
Operational Efficiency & Stability
Administrators gain the ability to conveniently manage diverse question types and AI prompts within an intuitive environment. They can also test AI conversation patterns and report generation before deployment, ensuring stable service management and delivery.
Period
March 2025 ~ Present
Role
UX Design Lead
Tool
Figma
Industry
Mental Care
Please note that due to service copyright and security reasons, the actual service name and some content in this project have been modified.

PROJECT OVERVIEW
mind talk Ai is an AI-based mental wellness coaching service designed to help users transform daily anxiety and negative self-talk into healthy mental habits, specifically targeting individuals struggling with traditional self-care methods like writing or meditation.
DEFINE
Problem Statement
People frequently fall into cycles of anxiety, worry, and negative self-talk in their daily lives — a major barrier to maintaining emotional well-being.
Goal
The solution aims to transform negative inner dialogues into positive self-conversations, enabling users to build a sustainable emotional care routine.
IDEATE
User Page
I designed the core service experience around an intuitive chat UI to create a natural conversation environment, fulfilling the client's key requirement for a "conversational AI concept.”

Admin Page
Intuitive Data Dashboard: I implemented a dashboard that visualizes key metrics, allowing operators to grasp complex data at a glance and gain insights into the service.
Easy Prompt Management System: I designed a system that allows operators to easily manage and test AI prompts, which are the core of the service's features. This ensures continuous content quality and management.

CHALLENGE & SOLUTION
1. Maximizing Chat Immersion Strategy
Challenge
Prioritizing chat immersion as the core service value while mitigating distraction from secondary features (Mindset, Note, Check-Up).
Solution
To resolve information overload on the chat screen, all secondary functions were consolidated into the Hamburger Menu.

2. Input Environment Flexibility based on User Flow
Challenge
During the mandatory Mental Check-Up, the message input field was unnecessarily visible, distracting users from the required multiple-choice (1-5 point) selection task.
Solution
The message input field was designed to automatically hide during the Check-Up flow.

3. Maximizing Admin Page Efficiency
Challenge
Ensuring efficiency for managing a vast amount of prompts (over 365 daily questions, 6+ personalities and etc.) was critical.
Solution
The Admin Page was structured for optimal prompt management by using Side Navigation (LNB) to categorize prompt types and Tabs within each category to streamline edit/update operations.

Wireframe
Onboarding
I designed an intuitive and step-by-step onboarding process to help users begin a personalized AI coaching experience.

Chatting
I designed an intuitive chat UI to provide a natural conversation experience, helping users feel as though they are having an intimate dialogue with their other self.

Mental Check-Up
The monthly Mental Check-Up is a user self-assessment service.
It was designed with a multiple-choice format for nine questions, which eliminates unnecessary chat interactions and allows users to participate more conveniently.

Admin Page
The complexity of managing numerous types of questions and AI prompts required a highly efficient solution. I designed an intuitive dashboard that allows operators to seamlessly add, edit, and delete core content, directly addressing the complex nature of prompt and content management.
Test Center
A simulation tool for administrators to test and fine-tune AI responses before they are deployed.
EXPECTED IMPACT
User Experience & Emotional Safety
Users struggling with honest emotional expression can naturally communicate in a comfortable, friend-like chat environment, enabling them to build self-awareness and find emotional relief.
Operational Efficiency & Stability
Administrators gain the ability to conveniently manage diverse question types and AI prompts within an intuitive environment. They can also test AI conversation patterns and report generation before deployment, ensuring stable service management and delivery.
Period
March 2025 ~ Present
Role
UX Design Lead
Tool
Figma
Industry
Mental Care
Please note that due to service copyright and security reasons, the actual service name and some content in this project have been modified.

PROJECT OVERVIEW
mind talk Ai is an AI-based mental wellness coaching service designed to help users transform daily anxiety and negative self-talk into healthy mental habits, specifically targeting individuals struggling with traditional self-care methods like writing or meditation.
DEFINE
Problem Statement
People frequently fall into cycles of anxiety, worry, and negative self-talk in their daily lives — a major barrier to maintaining emotional well-being.
Goal
The solution aims to transform negative inner dialogues into positive self-conversations, enabling users to build a sustainable emotional care routine.
IDEATE
User Page
I designed the core service experience around an intuitive chat UI to create a natural conversation environment, fulfilling the client's key requirement for a "conversational AI concept.”

Admin Page
Intuitive Data Dashboard: I implemented a dashboard that visualizes key metrics, allowing operators to grasp complex data at a glance and gain insights into the service.
Easy Prompt Management System: I designed a system that allows operators to easily manage and test AI prompts, which are the core of the service's features. This ensures continuous content quality and management.

CHALLENGE & SOLUTION
1. Maximizing Chat Immersion Strategy

Challenge
Prioritizing chat immersion as the core service value while mitigating distraction from secondary features (Mindset, Note, Check-Up).
Solution
To resolve information overload on the chat screen, all secondary functions were consolidated into the Hamburger Menu.
2. Input Environment Flexibility based on User Flow

Challenge
During the mandatory Mental Check-Up, the message input field was unnecessarily visible, distracting users from the required multiple-choice (1-5 point) selection task.
Solution
The message input field was designed to automatically hide during the Check-Up flow.
3. Maximizing Admin Page Efficiency

Challenge
Ensuring efficiency for managing a vast amount of prompts (over 365 daily questions, 6+ personalities and etc.) was critical.
Solution
The Admin Page was structured for optimal prompt management by using Side Navigation (LNB) to categorize prompt types and Tabs within each category to streamline edit/update operations.
Wireframe

Onboarding
I designed an intuitive and step-by-step onboarding process to help users begin a personalized AI coaching experience.
Chatting
I designed an intuitive chat UI to provide a natural conversation experience, helping users feel as though they are having an intimate dialogue with their other self.


Mental Check-Up
The monthly Mental Check-Up is a user self-assessment service.
It was designed with a multiple-choice format for nine questions, which eliminates unnecessary chat interactions and allows users to participate more conveniently.
Admin Page
The complexity of managing numerous types of questions and AI prompts required a highly efficient solution. I designed an intuitive dashboard that allows operators to seamlessly add, edit, and delete core content, directly addressing the complex nature of prompt and content management.
Test Center
A simulation tool for administrators to test and fine-tune AI responses before they are deployed.
EXPECTED IMPACT
User Experience & Emotional Safety
Users struggling with honest emotional expression can naturally communicate in a comfortable, friend-like chat environment, enabling them to build self-awareness and find emotional relief.
Operational Efficiency & Stability
Administrators gain the ability to conveniently manage diverse question types and AI prompts within an intuitive environment. They can also test AI conversation patterns and report generation before deployment, ensuring stable service management and delivery.